Logo EGC
Universidade Federal de Santa catarina (UFSC)
Programa de Pós-graduação em Engenharia, Gestão e Mídia do Conhecimento (PPGEGC)
Engenharia do Conhecimento/Teoria e prática em Engenharia do Conhecimento

AI4SDG-Gov: Framework de apoio a governança dos ODS em IES baseado em Inteligência Artificial e Gestão do Conhecimento

Programa de Pós-Graduação em Engenharia, Gestão e Mídia do Conhecimento

Área de Concentração: Engenharia do Conhecimento

Linha de Pesquisa: Teoria e prática em Engenharia do Conhecimento

Nível: Doutorado

Aluno: Robson Fernando Duda

Orientador: Prof. Dr. Fernando Álvaro Ostuni Gauthier

Coorientador: Prof. Dr. Roberto Carlos dos Santos Pacheco

AI4SDG-GOV é um assistente de apoio a identificação da aderência das instituições de ensino superior (IES) aos Objetivos de Desenvolvimento Sustentável (ODS), a partir da análise da sua base documental. É uma ferramenta resultante de uma pesquisa de doutorado em andamento que tem como objetivo o mapeamento do processo de identificação da aderência de objetivos ODS com documentos de natureza heterogênea, produzidos pelas instituições de ensino superior em suas atividades de ensino, pesquisa, extensão, gestão e inovação.

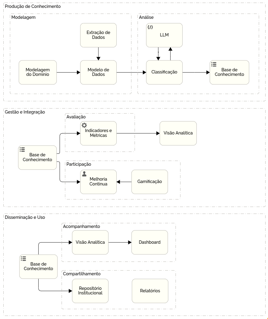
Representação Conceitual

Etapas do framework e sua relação com a Governança dos ODS e da Gestão do Conhecimento

Framework
Processos

Apresentação das etapas e suas definições e objetivos

Modelagem mapeamento e reconhecimento das fontes de conhecimento relevantes e representação do contexto universitário por meio de modelos conceituais.

Análise utilização de métodos e técnicas de inteligência artificial para análise dos documentos institucionais e identificação da aderência aos ODS.

Avaliação produção de indicadores a partir da análise de dados institucionais, revelando o impacto da universidade sobre os ODS.

Participação intereração entre os diversos atores institucionais para validação dos resultados e tomada de decisão. Neste processo, entra o conceito de gamificação para engajamento dos atores.

Acompanhamento aplicação do conhecimento produzido para monitoramento contínuo dos ODS na instituição, permitindo sua utilização estratégica no planejamento, nas políticas universitárias e no engajamento com a sociedade.

Compartilhamento compartilhar resultados por meio de repositórios abertos, relatórios e painéis de visualização para apoiar a transparência e prestação de contas.

Arquitetura do Framework

Representação das etapas e processos que estruturam o framework

Arquitetura do Framework